2025绍兴马拉松报名须知
- 来源
- 绍兴马拉松
- 作者
- 绍兴马拉松
- 浏览量
- 855
- 发布日期
- 2025/08/25
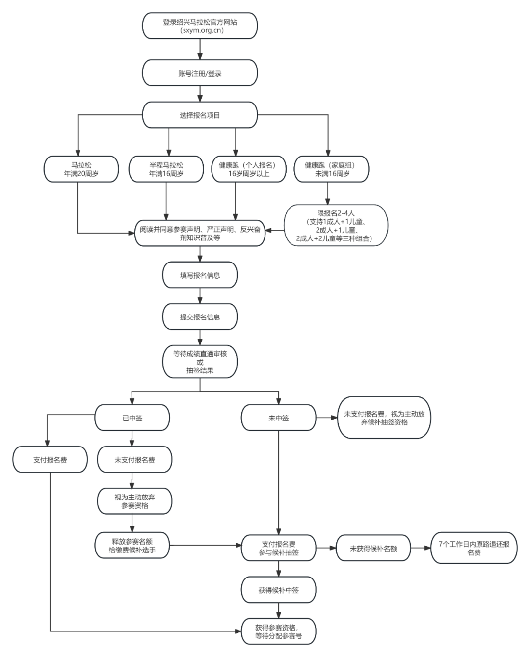
瑞丰银行·2025绍兴马拉松报名须知 一、赛事基本信息 (一)比赛日期及出发时间: 2025年11月23日(星期日)上午7:30; (二)比赛项目: 男、女马拉松(42.195公里); 男、女半程马拉松(21.0975公里); 男、女健康跑(5.4公里); (三)赛事规模: 共30000人(含马拉松10000人,半程马拉松12000人,健康跑8000人); 二、报名资格 (一)年龄要求: 1.马拉松项目年龄限比赛当年年满20周岁(2005年12月31日以前出生); 2.半程马拉松项目年龄限比赛当年年满16周岁(2009年12月31日以前出生); 3.健康跑项目年龄不限; ①健康跑(个人):比赛当年年满16周岁 (2009年12月31日以前出生) ②健康跑(家庭组):比赛当年未满16周岁(2009年12月31日以后出生) 选择健康跑(家庭组)项目限报名2-4人(支持1成人+1儿童、2成人+1儿童、2成人+2儿童等三种组合),即必须至少有一位监护人和一位16周岁以下的未成年人共同报名相同项目并全程陪同参赛,否则不予发放参赛物品且不能检录参赛。 4.以上项目,凡比赛当年未满18周岁(2007年12月31日以后出生)未成年人参赛,须由其监护人或法定代理人同意参赛。领取参赛物品时需由其监护人或法定代理人线上签署参赛声明,方可领取参赛物品,参加比赛。报名者须确保提供的身份证明真实、完整、有效,若有不实,所有责任由报名者自行承担。 (二)参赛选手身体状况要求: 马拉松运动是一项大负荷、高强度、长距离的运动,也是一项高风险的竞技项目,对参赛选手身体状况有较高的要求。参赛选手应身体健康,并具备长期参加长跑锻炼或训练的基础。组委会建议参赛选手在赛前一个月内进行必要的身体检查,以确定能否适合参加高强度的运动比赛,体检项目主要包括但不限于:血压、心率、心脑血管、心肺肝肾功能等,并结合检查报告进行自我评估,确认自己的身体状况能够适应于长跑运动,方可报名参赛。有以下身体状况者不允许报名参加比赛,否则自行承担一切后果及法律责任: 1.先天性心脏病和风湿性心脏病者; 2.高血压和脑血管疾病者; 3.心肌炎和其它心脏病者; 4.冠状动脉病和严重心律不齐者; 5.血糖过高或过低的糖尿病者; 6.比赛日前2周患感冒者; 7.赛前一晚大量饮用烈性酒或睡眠不足者; 8.患有感染性疾病未痊愈者; 9.妊娠期孕妇; 10.其它不适合运动的疾病者。 三、报名办法: (一)预报名时间: 2025年8月28日10:00至9月7日17:00; (二)报名费: 1.中国籍(含港、澳、台) 马拉松 180元人民币/人 半程马拉松 160元人民币/人 健康跑 80元 人民币/人 2.外籍 马拉松 70美元/人 半程马拉松 65美元/人 健康跑 30美元/人 3.支付方式:支付宝、微信线上; 4.一旦经组委会确认获得参赛资格,参赛选手不可更改报名项目及参赛信息,报名费不予返还。 (三)报名渠道: 报名参赛选手可在规定时间内登录绍兴马拉松官方网站(sxym.org.cn),或通过官方微信号(sxmarathon)按相关要求进行报名; (四)大众选手报名办法: 1.马拉松项目限报10000人,半程马拉松项目限报12000人,健康跑项目限报8000人。报名人数超过限定名额后,将以抽签方式确定参赛资格;报名采用预报名方式,分为预报名、抽签、中签缴费及候补缴费、候补中签四个阶段。选手必须经过预报名,方可参加抽签。 2.组委会将于2025年9月18日,通过赛事官方网站及官方微信公众号发布抽签结果,报名选手需通过赛事官网自行查询。另外,组委会还将发送短信作为辅助通知,如未及时缴费,组委会不承担任何责任。 3.中签选手在2025年9月18日一24日17时内完成缴费,方视为获得参赛资格;逾期缴费则视为主动放弃参赛资格,其资格将随机分配给缴费候补选手。 4.未中签选手需在2025年9月18日一24日17时内完成缴费才可获得候补抽签资格,逾期视为主动放弃候补抽签资格。 5.组委会将于2025年9月28日,通过赛事官方网站及官方微信公众号发布候补抽签结果,报名选手需通过赛事官网自行查询。候补未中签选手,组委会将在公布候补抽签结果后7个工作日内原路退还报名费,选手请自行通过原支付渠道查询退款情况。 6.不接受团体报名。 (五)报名流程: (六)直通对象: 1.2023年1月1日至2025年9月7日的赛事中,中国马拉松信息平台(www.runchina.org.cn)可查询到的经中国田径协会认证为“A1类赛事”的成绩数据里,个人马拉松完赛成绩达到“2025绍兴马拉松马拉松项目性别、各年龄组入围成绩标准”,即可报名直通本届马拉松项目(全程);报名时无需上传成绩证明,组委会将在预报名工作结束后向“中国马拉松”网站集中查询选手历史成绩。 2025绍兴马拉松马拉松项目各性别、年龄组入围成绩标准 2.永久号的选手。 3.浙江省马拉松积分赛(浙江马拉松积分优胜选手需先在绍兴马拉松网站报名,之后通过浙江马拉松官网(www.zjim.org)或关注浙江省马拉松及路跑协会微信公众号申请,按申请先后顺序,前10名(须符合绍兴马拉松参赛选手身体状况要求和规程要求,并且在浙江马拉松系列赛免费参赛资格不超过2次)免收报名费。 温馨提醒:因数据对接有时间差,报名成功的选手请静候组委会审核通知)。 4.特邀运动员。 (七)精英运动员报名办法: 精英运动员分为国际精英运动员及国内精英运动员。国际精英运动员为符合赛事等级标准及参赛资格的外籍运动员,国内精英运动员为当前国家体育总局反兴奋剂中心注册检查库及检查库中的运动员。上述人员为组委会定向邀请,不作为大众选手报名参赛。精英运动员如需报名参赛,请与组委会联系(邮箱:sxmarathon@vip.163.com)。 (八)跑团赛中赛报名办如下: 1.报名对象:选手已在官网报名且已获得马拉松项目参赛资格。各参赛跑团限定报名人数为15人(须至少包含1名女性选手),报名一经确认,不受理更换队员申请,每名选手只能参加一个跑团。配速员和急救跑者不可报名跑团赛中赛。 2.报名办法:跑团赛中赛将于10月13日10:00-10月22日17:00开放组队申请。跑团团长在赛事官网点击跑团赛中赛菜单,创建团队并填写团队名称,填写15名已获得参赛名额的选手的信息,提交成功即组团成功。 (九)不予报名参赛选手: 1.因违反田径竞赛规则和相关赛事规程,被中国田径协会处以禁赛处罚的选手; 2.因违反由组委会及运营单位所承办的各项赛事有关规程,被组委会处以禁赛处罚的选手; 3.根据《世界反兴奋剂条例》和国家体育总局《反兴奋剂规则》的要求,注册检查库或者检查库中的退役运动员不得参加比赛,如需参赛应当提前6个月向反兴奋剂中心提交书面申请,获得批准申请后,方能参加比赛,如退役运动员违规参赛,将取消其比赛成绩。 四、重要说明事项 1.获得参赛资格的选手,其名额仅限选手本人参赛,不允许转让。 2.经组委会确认获得参赛资格者,如无法参赛,报名费不予退还。 3.选手须如实填写个人信息,组委会将对信息的真实性进行核实,若有弄虚作假行为,则取消其2025绍兴马拉松参赛资格; 4.参赛选手若参评越王奖,需提供有效的二代身份证、台胞证、护照(华侨)进行报名; 5.选手在比赛中如有不文明行为(如随地便溺、乱丢垃圾等),组委会有权取消其参赛成绩; 6.获取2025绍兴马拉松参赛信息,广大选手可关注赛事官方微信号:绍兴马拉松(sxmarathon); 7.报名咨询: 工作电话:0575-88588981; 工作时间:上午9:00-11:30,下午2:00-5:30; 工作邮箱:sxmarathon@163.com; 五、参赛物资领取 1.领取时间: 11月20日-22日; 2.领物说明: 参赛物资须选手本人领取,领物现场将利用人脸识别技术对选手身份进行逐一校验,人、证不一致的选手组委会将拒绝为其发放参赛物品; 3.领物及邮寄说明: (1)选手芯片和号码布只能由选手本人亲自领取,选手须本人携带有效身份证件原件进行领取,不得他人代领,现场将会对选手与证件进行核对,如不匹配,组委会有权拒绝向其发放参赛物品,比赛日当天早晨不设置现场领物,选手须在指定时间内到达指定地点领取参赛物品; (2)因故无法参赛的选手,可在赛后10日内通过赛事官网申请除号码布、芯片、液体以外参赛物资的邮寄服务,邮寄费用由选手自理,具体申领方式请在赛后关注官网公告; (3)其他领物资信息请详见《2025绍兴马拉松物资领取须知》。 六、未尽事项,另行通知。本须知以此次发布为准,解释权属于绍兴马拉松组委会。 绍兴马拉松组委会 2025年8月
